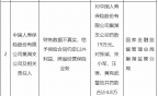
安徽新安银行被罚款162.6万元!去年刚迎新
35次查看 0评论



|
旭辉集团股份有限公司公告称,受自身及行业环境影响,公司部分子公司发生债务逾期情况。
截至2025年4月3日,公司子公司发生债务逾期规模合计99,665.39万元,涉及主体分别为六安卓锦房地产开发有限公司、杭州昌展置业有限公司、苏州兴格置业有限公司、合肥和煜房地产开发有限公司、重庆颐天展驰置业有限公司、巩义市金耀百世置业有限公司和北京盛创置业有限公司、惠州兴能置业有限公司,逾期债务均为银行项目贷款。
截至2025年3月31日,本公司合并范围内商票发生逾期的金额合计1,581.7万元,合并范围内无逾期非标债务情况。 天眼查信息显示,六安卓锦房地产开发有限公司,成立于2021年,旭辉成员,位于安徽省六安市,是一家以从事房地产业为主的企业。 爱企查信息显示,合肥和煜房地产开发有限公司成立于2019年12月18日,注册地位于安徽省合肥市肥西县上派镇。 |